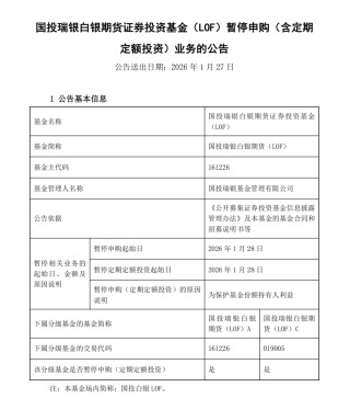
1月26日晚,国投白银LOF(161226 公告,将于2026年1月28日起暂停申购(含定期定额投资)业务。此外,该基金还公告,将于1月27日开市起至当日10:30停牌。近一段时间,国投白银LOF溢价率居高不下,国投瑞银基金...
-
发布了文章 2026-01-27
最新公告!白银基金,暂停申购!
-
发布了文章 2026-01-18
黑色金属周报:钢厂补库仍稳 原料支撑行情趋缓
本周行情综述 行业概况:基本面方面,铁矿港口库存到达高位后,钢厂补库谨慎,铁矿价格因缺乏进一步催化而小幅回调,同时焦煤供给扰动亦未有进一步扩大,原料成本支撑驱动的产业链涨价行情趋缓,且需求继续弱稳,钢铁价格底部稳定。钢...
-
发布了文章 2026-01-16
天量资金,新动向
炒股就看金麒麟分析师研报,权威,专业,及时,全面,助您挖掘潜力主题机会! 来源:中国基金报 【导读】昨日 股票ETF市场净流出668亿元,沪深300指数为主方向 中国基金报记者 李树超 1月15日,沪...
-
发布了文章 2026-01-14
新华百货:银川新华百货商业集团股份有限公司简式权益变动报告书(受让方2)
新华百货:银川新华百货商业集团股份有限公司简式权益变动报告书(受让方2) (:贺...
-
发布了文章 2026-01-13
南昌高新区幸福里烘焙食品店(个体工商户)成立 注册资本6万人民币
天眼查App显示,近日,南昌高新区幸福里烘焙食品店(个体工商户)成立,法定代表人为王淑琴,注册资本6万人民币,经营范围为许可项目:餐饮服务(依法须经批准的项目,经相关部门批准后在许可有效期内方可开展经营活动,具体经营项目和许...
-
发布了文章 2025-12-26
黄金积存和实物黄金哪个适合长期持有?
在投资领域,黄金一直是备受关注的资产之一。对于想要长期持有黄金的投资者来说,常常会面临黄金积存和实物黄金的选择难题。下面我们就来详细分析一下这两种方式的特点,帮助投资者做出更合适的决策。黄金积存,也被称为黄金定投,是指投资者...
-
发布了文章 2025-06-08
如何撰写保险工作计划书?撰写计划书有哪些要点?
保险工作计划书是保险从业者开展工作的重要指引,一份优秀的计划书能够帮助从业者明确目标、合理安排工作,提高工作效率和业绩。那么,怎样才能撰写一份高质量的保险工作计划书呢?以下将为你详细介绍其中要点。在撰写保险工作计划书之前,需...
-
发布了文章 2025-06-02
法国5月新车注册量下降12.3% Stellantis领跌
据法国汽车制造商协会(PFA)周日公布的数据,法国 5 月新车注册量同比下降 12.30%,导致今年前五个月累计注册量同比下降 8.25%。 上月新车注册量总计 123,919 辆,低于去年同期的 141,298 辆...
-
发布了文章 2025-05-31
上市公司动态 | 陕西旅游、宏明电子、三瑞智能A股IPO申请获受理,海安橡胶主板IPO过会
IPO发行动态陕西旅游拟上交所上市上交所官网显示,陕西旅游文化产业股份有限公司主板IPO事项获上交所受理。根据披露,主要从事以旅游演艺、旅游索道和旅游餐饮为核心的旅游产业运营。 2023年度及 2024年度分别实现营业收入...
-
发布了文章 2025-05-23
*ST银江(300020.SZ):终止实施2021年股票期权激励计划及2023年限制性股票激励计划
格隆汇5月23日丨*ST银江(300020.SZ 公布,公司于2025年5月23日召开了第六届董事会第二十次会议及第六届监事会第十九次会议,分别审议通过了《关于终止实施2021年股票期权激励计划及2023年限制性股票激励计划...
-
发布了文章 2025-05-16
太平鸟股东陈红朝减持460万股完毕
5月16日,太平鸟(603877)发布公告,股东陈红朝通过集中竞价方式减持股份460万股,占公司总股本的0.97%,减持计划已实施完毕。 2025年一季度,太平鸟实现收入16.68亿元,归母净利润1.24亿元。...
-
发布了文章 2025-05-16
周四热门中概股多数下跌 网易涨14.61%,阿里巴巴跌7.53%
周四热门中概股多数下跌。纳斯达克中国金龙指数(HXC)收跌2.37%。 上涨股当中(按市值从高到低),网易涨14.61%,中华电信涨1.94%,联电涨1.23%,中国新城农村涨2.50%,极氪涨0.42%,名创优品涨...
-
发布了文章 2025-04-27
城市更新典范 绽放消费活力丨顺义钱粮市集 焕新启航
4月26日,钱粮市集焕新启航仪式在市民的欢声笑语中隆重举行,标志着这一城市更新标杆项目正式升级。钱粮市集以“十二时辰”全时运营模式为核心,通过精准业态布局与场景创新,构建起“2.5公里理想生活圈”,为市民打造了一座集生活服务...
-
发布了文章 2025-04-26
收盘:美股收高科技股领涨 本周纳指涨逾6.7%
北京时间4月26日凌晨,美股周五收高。三大股指均为连续第四个交易日上涨,且在本周均录得涨幅。特朗普总统表示希望一年后能维持20%至50%关税。美方声称“正就关税问题进行谈判”的言论再次遭到否认。投资者正权衡Alphabe...
-
发布了文章 2025-03-29
英伟达支持的AI公司CoreWeave上市首日破发 分析师称其增长或不可持续
由英伟达支持的CoreWeave公司周五开盘价低于其40美元的首次公开募股发行价,之后回升并以平盘报收。不过,此次缩减规模的首次公开募股为投资者对人工智能基础设施类股票的需求发出了谨慎信号。 CoreWeave开盘即...
-
发布了文章 2025-03-27
如何探究黄金价格的变化趋势?这种变化趋势对投资者有哪些启示?
黄金作为一种重要的投资品种,其价格的变化趋势一直备受投资者关注。那么,如何深入探究黄金价格的变化趋势,以及这种趋势又能给投资者带来哪些启示呢?首先,影响黄金价格的因素众多。全球经济形势是关键因素之一。当经济增长放缓,甚至出现...
没有更多内容









