中国船舶(600150 工业行业协会最新数据显示,2025年1-9月,我国造船完工量3853万载重吨,同比增长6.0%;截至9月底,手持订单量24224万载重吨,同比增长25.3%。1-9月,我国造船三大指标以载重吨计分...
-
发布了文章 2026-01-12
中国造船业连续16年居世界第一,全市场首只船舶ETF正式启航
-
发布了文章 2025-12-22
002197,摘帽!明天停牌!今年股价涨逾140%
炒股就看金麒麟分析师研报,权威,专业,及时,全面,助您挖掘潜力主题机会! 12月22日晚间,ST证通(维权)(002197)公告,公司股票将于12月23日开市起停牌一天,12月24日开市起复牌并撤销其他风险警示,股票...
-
发布了文章 2025-12-09
兰坪县宏润建筑材料经营部(个体工商户)成立 注册资本10万人民币
天眼查App显示,近日,兰坪县宏润建筑材料经营部(个体工商户)成立,法定代表人为杨春阳,注册资本10万人民币,经营范围为一般项目:建筑材料销售;五金产品零售(除依法须经批准的项目外,凭营业执照依法自主开展经营活动 。...
-
发布了文章 2025-12-06
启明星辰:董事会议事规则(2025年12月)
启明星辰:董事会议事规则(2025年12月)...
-
发布了文章 2025-12-01
浙商宏观李超:如何理解房地产发展新模式?现房销售增速可能先于期房企稳,是观测地产市场企稳的前瞻指标
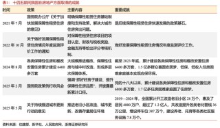
炒股就看金麒麟分析师研报,权威,专业,及时,全面,助您挖掘潜力主题机会! 【浙商宏观||李超】如何理解房地产发展新模式? 来源:浙商证券宏观研究团队 核心观点 “十五五”规划将房地产纳入民生保障范畴统筹安...
-
发布了文章 2025-07-01
如何评价楼盘设计?该设计有哪些独特之处?
楼盘设计的评价是一个综合性的考量过程,它涉及到多个维度。一个优质的楼盘设计不仅要满足居住者的基本生活需求,还要在空间利用、美学呈现、节能环保等方面有所建树。首先,从功能布局角度来看。合理的功能布局是楼盘设计的基础。住宅内部,...
-
发布了文章 2025-06-08
隆颢科技(深圳)有限公司成立 注册资本100万人民币
天眼查App显示,近日,隆颢科技(深圳)有限公司成立,法定代表人为陈豪,注册资本100万人民币,经营范围为一般经营项目是:电子元器件制造;电线、电缆经营;电力电子元器件制造;电子元器件零售;五金产品批发;五金产品零售;五金产...
-
发布了文章 2025-05-20
收盘:美股小幅收高 标普指数六连涨
北京时间5月21日凌晨,美股周一小幅收高,标普500指数录得连续第六个交易日上涨。市场基本摆脱了穆迪下调美国信用评级的影响。美联储博斯蒂克强调通胀担忧,预计今年将降息一次。白宫经济委员会主任哈塞特暗示本周将有更多贸易协议...
-
发布了文章 2025-05-13
杰富瑞:复活节推迟致4月末可选消费增速放缓 中高收入群体转向必需品
杰富瑞分析师在最新研究报告中指出,尽管美国消费者可自由支配支出连续数月呈积极趋势,但受复活节假期延后影响,4月末此类消费增速显著放缓,消费重心向生活必需品倾斜。 数据显示,当月中旬生活必需品支出创下数月来最高增速,而...
-
发布了文章 2025-04-28
露笑科技营收净利双增,漆包线与光伏业务稳盘,登高机成增长新引擎
4月27日,露笑科技(002617.SZ)同步披露2024年年报与2025年一季报。 数据显示,2024年露笑科技营业收入37.17亿元、归母净利润2.58亿元,同比分别增长34.07%、97.03%。此外,露笑科技2024...
-
发布了文章 2025-04-16
又一家!光大保德信总经理刘翔离任,年内公募高管变更密集
界面新闻记者 | 杜萌 公募行业的高管变动仍在持续。4月15日,光大保德信发布公告称公司总经理刘翔因个人原因辞任,公司副总经理、首席运营总监兼首席信息官贺敬哲将代任总经理职务,目前公司经营一切正常。 公开资料显示...
没有更多内容







