文章来源:中新经纬 中新经纬1月23日电 (张宁)23日早盘,现货黄金持续拉涨,盘中最高站上4967.370美元/盎司。截至发稿小幅回落至4957.580美元/盎司,涨0.44%。...
-
发布了文章 2026-01-23
现货黄金强势站上4950美元,机构:上涨逻辑依然坚实
-
发布了文章 2026-01-16
超80万学生贷款借款人债务减免及惠民还款计划申请仍积压未处理
核心要点 一份最新提交的法庭文件显示,超 80 万名联邦学生贷款借款人,其惠民还款计划或债务减免申请仍处于积压待处理状态。 当前联邦学生贷款借款人正处于格外艰难的时期 —— 约有 900 万借款人已出现贷款违约,...
-
发布了文章 2026-01-06
特朗普出手后,委内瑞拉石油为何仍然难以快速复产?
炒股就看金麒麟分析师研报,权威,专业,及时,全面,助您挖掘潜力主题机会! 汇丰与高盛的最新研报揭示了一个残酷的现实:委内瑞拉石油行业的复苏将是极度缓慢、昂贵且局部的。 据新华社报道,美国白宫已要求美国各大石油公司...
-
发布了文章 2025-12-24
筹划控制权变更事项,天创时尚12月24日起继续停牌
北京商报讯12月23日晚间,天创时尚(维权)(603608)披露公告称,因筹划控制权变更事项,公司股票、可转债债券以及可转债转股将于12月24日起继续停牌,预计继续停牌时间不超过3个交易日。...
-
发布了文章 2025-11-26
美国数据:上周初请失业金人数下降,劳动力市场前景堪忧
美国上周初请失业金人数有所下降,表明裁员人数仍然很低,在持续的经济不确定性下,劳动力市场在创造足够的就业机会来安置失业人员方面难度很大。 美国劳工部周三公布的数据显示,截至11月22日当周,经季节性调整后,初请失业金...
-
发布了文章 2025-11-22
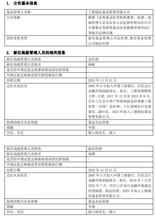
工银瑞信基金高管变更:“工行系”杨帆出任总经理 张桦任副总经理
11月22日,工银瑞信发布的高级管理人员变更公告显示,新任杨帆为公司总经理,新任张桦为副总经理。任职日期2025 年 11 月 21 日。 同时wind信息显示,从5月至11月,公司包括总经理、副总经理及督察长在内的...
-
发布了文章 2025-11-16
银行智能存款产品有哪些风险?
银行智能存款产品是近年来颇受投资者关注的金融产品,它结合了定期存款的高收益与活期存款的灵活性。然而,这类产品并非毫无风险,投资者在选择时需要全面了解可能面临的各种风险。利率风险是银行智能存款产品常见的风险之一。智能存款的利率...
-
发布了文章 2025-11-16
保险中的“保障责任”该如何解读?
在保险领域,保障责任是一个核心概念,它明确了保险产品为投保人提供的具体保障范围和权益。准确解读保障责任,对于投保人选择合适的保险产品、理解保险权益至关重要。保障责任主要分为基本保障责任和可选保障责任。基本保障责任是保险产品必...
-
发布了文章 2025-11-13
明月镜片:募集资金管理办法
明月镜片:募集资金管理办法 (:贺...
-
发布了文章 2025-06-30
雷军回应何小鹏下单小米YU7:一定加速生产 力争早点交车
新浪科技讯 6月30日午间消息,雷军回应何小鹏下单小米YU7,并发文称:“谢谢小鹏支持,我们一定加速生产,力争早点交车。小鹏G7本周四发布,预祝发布会成功!” 今日早间,何小鹏发文称,“祝贺小米YU7上周发布取得优秀...
-
发布了文章 2025-06-24
南方通信拟出售Source Photonics约4.00%股权 6月24日复牌
南方通信(01617)发布公告,于2025年6月13日,本公司间接全资附属公司Pacific Smart、买方超毅集团(香港)有限公司及东山精密订立买卖协议,Pacific Smart有条件同意出售且买方有条件同意购买...
-
发布了文章 2025-06-23
如何正确处理经济相关行为?此类行为有哪些注意事项?
在经济活动中,正确处理各类经济相关行为至关重要,这不仅关乎个人财富的积累与安全,也对整个经济环境的稳定有着积极意义。以下将为您详细介绍处理经济相关行为的方法和需要注意的事项。首先,在投资行为方面,这是经济活动中的重要组成部分...
-
发布了文章 2025-06-06
消费与硬科技领衔 巨头密集赴港上市
登录新浪财经APP 搜索【信披】查看更多考评等级 来源:重庆商报 从创投明星企业布鲁可、蜜雪冰城接连登陆港股,到A股龙头公司宁德时代、恒瑞医药完成“A+H”股上市,今年以来,港股市场正迎来空前热度。 数据显示,截...
-
发布了文章 2025-06-04
华尔街高兴得太早 美国政府还指望靠“两房”充实财政
特朗普政府对房利美和房地美的控制欲可能比投资者预期的更强烈,因为当局试图从中找到弥补财政预算缺口的方法。 特朗普近期在社交媒体上表示,考虑出售这两家公司新发行的股票,但同时又明确表态政府将保持强有力的监管角色。 ...
-
发布了文章 2025-05-18
华尔街大鳄的“酒局”
巴菲特“喝酒”了,这不是他第一次喝,但在伯克希尔·哈撒韦公司现金储备创新高的背景下,此举令人侧目。 北京时间今日凌晨披露的13F投资文件显示,巴菲特旗下伯克希尔公司增持了对酒业公司星座品牌的持股,增持幅度高达113....
-
发布了文章 2025-05-02
苹果:二财季业绩有喜有忧 盘后跌近 4%
快讯摘要 5 月 2 日,苹果第二财季多项营收数据公布,盘后跌近 4%,部分业务营收超或低于分析师预期。...
-
发布了文章 2025-04-28
提前跌停!002706,将被*ST
【导读】星光股份(维权)自4月29日起将被实施退市风险警示,4月28日停牌一天 4月27日晚间,星光股份公告称,公司股票4月28日停牌一天,自4月29日开市起复牌并被实施退市风险警示,证券简称变为*ST星光,股票交易的日涨跌...
-
发布了文章 2025-04-14
加快推进虚拟电厂发展“路线图”出炉
每经记者 周逸斐 每经编辑 陈 旭随着新型电力系统建设和电力市场建设的加快推进,虚拟电厂作为电力系统新业态、新模式,作用日益显著,需求日益增长,发展条件日益成熟。4月11日,国家发展改革委、国家能源局印发《关于加快推进虚拟电...
没有更多内容


