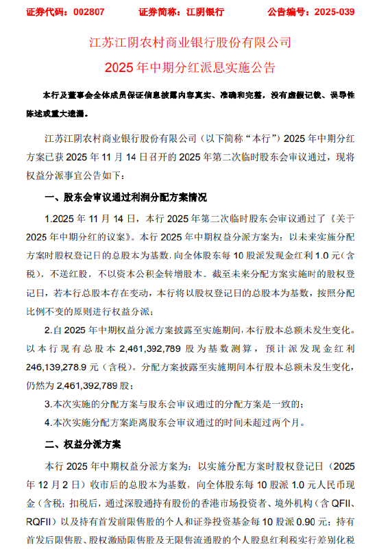
11月26日金融一线消息,江阴银行公告称,该行2025年中期权益分派方案为:以实施分配方案时股权登记日的总股本为基数,向全体股东每10股派发现金红利1元(含税),不送红股,不以资本公积金转增股本。以本行现有总股本24.61亿股为基数测算,预计派发现金红利2.46亿元(含税)。股权登记日为2025年12月2日,除权除息日为2025年12月3日。

11月26日金融一线消息,江阴银行公告称,该行2025年中期权益分派方案为:以实施分配方案时股权登记日的总股本为基数,向全体股东每10股派发现金红利1元(含税),不送红股,不以资本公积金转增股本。以本行现有总股本24.61亿股为基数测算,预计派发现金红利2.46亿元(含税)。股权登记日为2025年12月2日,除权除息日为2025年12月3日。

发表评论
2025-11-27 05:57:29回复
2025-11-27 01:38:11回复
2025-11-26 20:30:24回复
2025-11-26 19:51:05回复
2025-11-27 05:52:37回复